ÈËÉú¾ÍÊDz©

ÈÈÃÅËÑË÷
ÈËÉú¾ÍÊDz©¡¤(ÖйúÇø)¹Ù·½ÍøÕ¾ ÈËÉú¾ÍÊDz©¡¤(ÖйúÇø)¹Ù·½ÍøÕ¾
¹ØÓÚÎÒ˾¼ÓÈë2024ÄêɽÎ÷Ê¡ÊÖÒÕ·¢Ã÷½±ÏîÄ¿µÄ¹«Ê¾
2024-12-09   

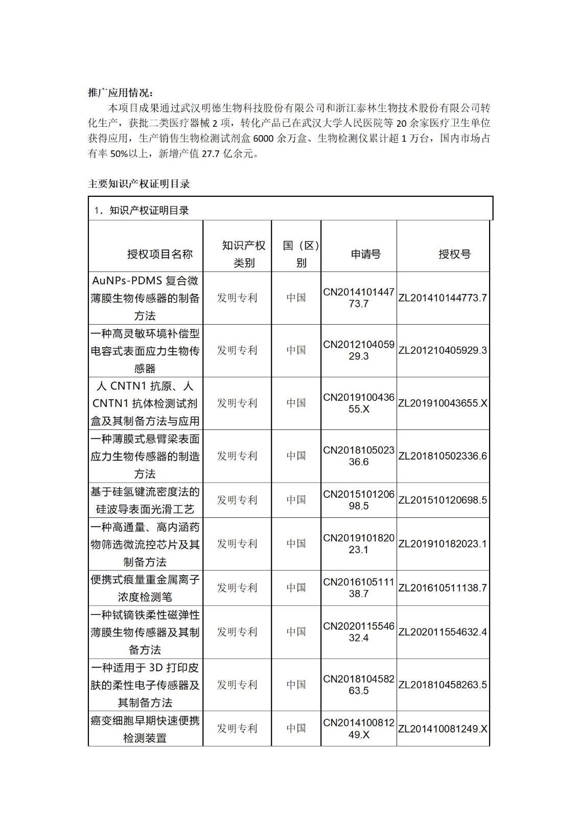
ƾ֤ɽÎ÷Ê¡¿ÆÑ§ÊÖÒÕÌü¹ØÓÚɽÎ÷Ê¡ÊÖÒÕ·¢Ã÷½±ÌáÃûÊÂÇéµÄÏà¹Ø»®¶¨ £¬ÈËÉú¾ÍÊDz©¡¢Ì«Ô­Àí¹¤´óѧ¡¢Î人Ã÷µÂÉúÎï¿Æ¼¼¹É·ÝÓÐÏÞ¹«Ë¾ÏàÖúÑз¢µÄ¿Æ¼¼Ð§¹û¡°ÌåÍâÕï¶ÏÉúÎï´«¸ÐϵͳµÄ´´ÔìÓëÓ¦Óá±ÄâÌáÃû2024Äê¶ÈɽÎ÷Ê¡ÊÖÒÕ·¢Ã÷½±Ò»µÈ½± £¬ÏÖÓèÒÔ¹«Ê¾  ¡£¹«Ê¾ÆÚ2024Äê12ÔÂ09ÈÕÖÁ2024Äê12ÔÂ15ÈÕ  ¡£



ÍøÕ¾µØÍ¼